如何開好半掛車?一起看看華俊半掛車的分享使用與操作技巧
發布日期:2018-09-26 11:10:17 編輯:歐陽華俊 瀏覽量:3377
一、半掛車與牽引車的連接
1、應按以下步驟進行半掛車與牽引車的連接,避免出現不良情況。
牽引車的牽引座
1、有無沙土、石塊或其他異物
2、牽引座上是否有潤滑脂
3、牽引座的連接固定
1、如有則清潔
2、加足潤滑脂
3、螺栓松動須擰緊
半掛車上牽引銷和座板
1、有無沙土或其他異物
2、牽引銷
1、如有則清除
2、如發現磨損嚴重則需更換
二、連接操作
1、為了使牽引銷與牽引座順利連接,應先使半掛車處于斷氣狀態
2、升降支腿,使半掛車牽引銷座板比牽引車的牽引座中心位置約低10-13 mm 為宜。否則有時不僅不能連接,還會損壞牽引座、牽引銷及有關零件。
3、拉開牽引車上牽引座的解鎖拉桿,張開牽引鎖止機構。
4、向后倒牽引車,使半掛車牽引銷經牽引座V型開口導入鎖止機構開口并推動鎖止塊轉動、鎖緊牽引銷。
倒退時,牽引車與半掛車中心線要力求一致,一般兩中心線偏移限于40mm 以下,兩中心線夾角滿載時限于5°以內,空車時限于7°以內。
5、連接氣路(將牽引車的供氣管路接頭在半掛車供氣管路接頭上,牽引車的控制管路接頭接在半掛車控制管路接頭上)打開牽引車上的半掛車連接分離開關,使掛車獲得足夠的氣壓。
6、連接電路,將牽引車的電線連接插頭插入半掛車的電線插座上。
7、正確操作升降支腿使之縮回,然后拉下搖把并掛在掛鉤上。
三、行駛
1、起步前的檢查
①牽引車與半掛車的輪胎氣壓是否定為規定值。
②備用胎的氣壓,以及是否在備胎架上正確安裝,螺母是否鎖緊。
③啟動發動機,觀察駕駛室內的氣壓表。
④推入牽引車的手剎,可聽見明顯急促的放氣聲,看見制動氣室推桿縮回,解除駐車制動。
⑤檢查氣路有無漏氣,制動系統是否正常工作。
⑥檢查氣路各燈具是否正常工作,各電線接頭是否結合良好。
2、起步
一切檢查確定正常后,繼續使制動系統氣壓上升,然后按牽引車的操作要求平穩起步,并檢查整車的制動可靠。
3、行駛
①防止長時間使用半掛的制動系統,以避免制動系統氣壓太低而使緊急繼動閥自動制動車輪。出現剎車自動抱死情況。
②長坡或急坡時,要防止制動鼓過熱,應盡量使用牽引車發動機制動裝置制動。
③應注意道路上的限高標志,以避免與道路上的裝置相撞。
4、分離半掛車
①應盡量選擇平坦堅實地面分離半掛車和牽引車。如在地基較軟或夏天在瀝青路分離時,應在升降支腿底座下面墊一塊厚木板,以防止因負重下沉而出現無法重新連接等情況。
②操作升降支腿,使升降支腿底座著地,然后換低速檔,將半掛車抬起一些間隙,以便退出牽引車。
③從半掛車電線連接插座上拔下插頭
④關閉牽引車上的半掛車氣路連接分離開關,然后換低速檔,將半掛車上卸下牽引車氣接頭。
⑤拉出牽引座解鎖拉桿,使鎖止塊張開。
⑥緩慢向前開出牽引車,使牽引銷與牽引座脫離,以分離半掛車和牽引車。
⑦分離后檢查半掛車各部分有無異常,擰開儲氣筒下部的放水閥排出筒內積水。
5、裝載集裝箱
集裝箱運輸半掛車及平板式半掛車裝集裝箱前,應將所使用的轉鎖頭轉到與鎖座完全重疊的位置并固定,再將集裝箱正確的放在半掛車上,然后轉動轉鎖手柄,使鎖頭與鎖座垂直將集裝箱鎖住。
在卸下集裝箱之前,應將轉鎖轉到鎖頭與鎖座重疊的位置并固定,確認集裝箱沒有被鎖住后方可卸下。
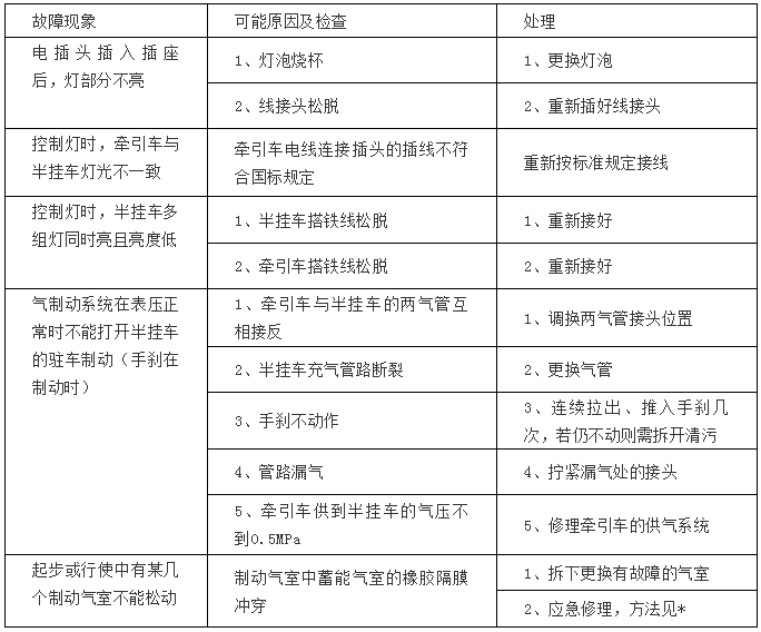
6、半掛車在起步,行使中故障的檢查與處理
起步、行使半掛車出現故障,可按下表檢查與處理:
警告:
制動氣室內裝有清理彈簧,非專業維修人員絕對不可拆卸氣室,以免發生人身傷害事故!
半掛車的檢查保養要領
為了使上述各檢查項目的檢查能順利進行,操作中必須認真執行下列各項規定和方法。
一、檢查時注意事項
1、平時檢查時除規定外均以空車狀態進行。
2、當要抬起車輪時,應同時頂起車軸,千斤頂位置應在靠近鋼板彈簧處。
3、與千斤頂接觸的部位應墊上厚鋼板或厚木板,以防局部受力過大或打滑。
二、制動裝置的檢查
1、檢查整個和接頭
①檢查各管道、接頭有無裂紋、破損,如有應及時修理或更換。
②連接半掛車制動系統和牽引車制動系統。
③將氣壓提高到0.7~0.8MPa,從牽引車駕駛室的壓力表或在充氣管路系統安裝的壓力表,檢查壓力。
④踩下牽引車的制動踏板,檢查壓力下降是否超過30kpa/min(發動機不運行)。
⑤如果壓力下降超過標準值時,在各管道連接部涂抹肥皂水,肉眼檢查漏氣部位在3秒內肥皂泡直徑是否超過25mm,直徑超過25mm以上時,應擰緊該部位或更換零件以防漏氣。
2、檢查緊急繼動閥
①關閉牽引車上的半掛車充氣管路連接分離開關,然后卸掉氣接頭,檢查制動器是否自動制動,若不能自動制動,說明緊急繼動閥有故障。
②然后連接牽引車上的半掛車充氣管路連接分離開關,然后卸掉氣接頭,檢查制動器是否自動解除制動。
③緊急繼動閥各部有無漏氣,在3秒內肥皂泡直徑不超過7mm則說明正常。
④檢查制動解除時是否從排氣口排出廢氣,若是則說明正常。
⑤如果動作不靈,應更換整個緊急繼動閥
3、檢查制動氣室
①檢查制動器工作時,制動氣室推桿是否靈活移動,是否在規定的行程(標準工作行程在30~35mm)范圍內,如果行程超過50mm以上,則應調整。
②在制動狀態檢查制動氣室有無漏氣,在卡箍處涂抹肥皂水,檢查有無漏氣,若漏氣時應擰緊卡箍夾緊螺母,擰緊力矩為30N.m。檢查前面的放泄孔有無漏氣,若漏氣則應更換橡膠隔膜。檢查外部有無裂紋和損傷,必要時更換整個制動氣室。
4、檢查儲氣筒
①行車后,一定要打開儲氣筒底部的放水閥,排出內部凝水,擰開放水閥數秒鐘,就能完全排出內部凝水。
②排水時會同時排出內部氣體,如排氣過多而使緊急繼動閥動作時,應重新補充氣體,使儲氣筒內氣壓保持其規定壓力。
5、制動器的調整
①操作制動氣室,檢查制動調整臂的工作狀態,同時檢查推桿行程是否正常,如果行程超過50mm以上,說明制動蹄摩擦片和制動鼓間隙過大,應按以下辦法調整。
②調整制動器時,首先按下調整臂的定位套,扳動調整用的六方頭小軸,使制動蹄摩擦片完全接觸制動鼓。然后反轉六方頭小軸使推桿行程為規定值,很后讓定位套回位將小六方頭小軸定位。
③由于各車輪制動器調整時難以保證一致的間隙,因此調整后試車以制動不跑偏為準。詳細的調整方法請參閱車軸使用說明書上的介紹。
三、輪軸
檢查車軸,車輪及輪胎有無裂紋、損傷和變形,必要時修理或更換。
1、 車軸軸間隙的調整
①用千斤頂頂起半掛車。
②旋轉輪輞,用400N.m扭矩擰緊鎖緊螺母,然后再倒擰1/8-1/6轉。
③旋轉輪輞,用手錘輕輕敲打輪輞(輪輞軸承位置)檢查是否轉動靈活,如阻力較大,可再稍微放松鎖緊螺母,直止輪輞能自動旋轉而無明顯擺動為宜,然后查上開口銷把鎖緊螺母鎖住。
2、輪胎的檢查和保養
①輪胎氣壓適否極大的影響著輪胎的使用壽命和安全性,所以包括備用輪胎在內均應保持規定胎壓。
②根據載荷,路面及制動狀態不同,輪胎的磨損也不同。為了使輪胎的磨損趨于一致,應定期交換輪胎裝配位置(每行駛5000公里)。
③每天都要檢查車輪螺母的松緊情況,若發現松動,應予擰緊,擰緊力矩為450~500N.m。
四、牽引銷及牽引銷座板
1、每天檢查牽引銷有無傷痕、過早磨損、裂紋等缺陷。
2、測量牽引銷直徑,若直徑小于48或86mm時,或有裂紋、異常損傷時應更換。
3、新換牽引銷或牽引銷松動時應擰緊牽引銷鎖緊螺母,緊固力矩為1100~1300N.m。
4、檢查牽引銷座板有無傷痕、歪曲及異物,必要時修理或更換。
五 、電氣零部件
1、檢查接線頭有無松弛,電線有無下垂及損傷,必要時修理或更換。
2、檢查車燈,若有斷絲燈泡、燈殼破裂及表面光澤破壞等,應更換。
六、牽引座及其零部件
1、檢查牽引座面板是否有焊縫裂紋、耐磨板是否有嚴重磨損。
2、檢查鎖鉤、耐磨環、橫拴是否有嚴重磨損,有無變形、松動。
3、檢查支承座與連接板的螺栓是否松動,支承座有無損壞。
4、檢查橡膠減震套是否損壞。方法是用撬棍撬動鞍座板與支承座連接部位,若間隙較大說明橡膠減震套已經損壞。
5、檢查保險鎖工作是否正常,杠桿機構是否靈活或有卡滯現象。
聲明:本文轉載自網絡,如有侵權,請聯系我們刪除。
關注歐陽華俊官方微信號oyhj888888,了解一下

購車咨詢熱線:13367109288,13396117366,13476423199
售后服務熱線:0710-6318880,18872561899
官方網站:http://www.66sl.cn/
公司地址:湖北省棗陽市優良河工業園316國道南側